RX4057H 帶 OVP 功能 1A 線性鋰電池充電管理芯片
發布日期:2026-03-18
點擊次數:65
RX4057H 40V 耐壓,ESD(HBM)可達 7000V,帶 OVP 功能 1A 線性鋰電池充電管理芯片
概述
RX4057H 是一款輸入耐壓高達 40V,具有電源
OVP 功能的 1A 單節鋰離子電池線性充電器,其
采用了恒定電流/恒定電壓的充電模式。
RX4057H 采用了內部 PMOSFET 架構,加上防倒
充電路,不需要外部檢測電阻和隔離二極管。熱反
饋可對充電電流進行自動調節,以便在大功率操作
或高環境溫度條件下對芯片溫度加以限制。充滿電
壓固定于 4.2V。充電電流可通過 PROG 腳外接一
個電阻設置,最高可達 1A。
當充電電流在達到最終浮充電壓之后降至設定值
1C/10 時,RX4057H 將自動終止充電循環。當輸
入電壓被拿掉時,RX4057H 自動進入一個低電流
狀態,電池漏電流在 1uA 以下。
RX4057H 的其他特點包括電流溫度檢測、輸入過
壓保護、欠壓閉鎖、自動再充電和兩個用于指示充
電結束和輸入電壓接入的狀態引腳。
特點
◆輸入電源端口最高耐壓可達 40V,ESD(HBM)
可達 7000V
◆輸入電源電壓 6.9V 時芯片過壓保護
◆待機電流<1uA
◆線性充電模式,充電電流可達 1A
◆涓流/恒流/恒壓三段式充電、有溫度自適應實
現充電速率最大化
◆1C/10 充電終止
◆2.9V 涓流充電,支持 1C/10,1.5C/10,
2.5C/10(缺省),4C/10 涓流充電電流
◆軟啟動限制了浪涌電流
◆充電電流外部可調
◆電池溫度監測功能
◆自動再充電
◆電池防反接功能
◆充電狀態指示、無電池和故障狀態指示
應用
◆藍牙音響、藍牙耳機
◆可穿戴產品、電子
典型應用電路圖

注 1:PROG 充電電流設置電阻最小不能小于 1.2K?。
引腳排列
.jpg)
引腳定義
.jpg)
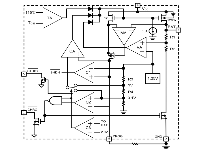
內部框架圖
.jpg)
深圳市正芯科技有限公司http://www.sjyzpq.com/
.jpg)
深圳市正芯科技有限公司http://www.sjyzpq.com/









